服务咨询专线: 010-68207506
  内部通道:协同办公|企业邮箱|专项登录
首页中军联合新闻动态业务范围培训通知 公开文件通知公告资料下载出版书籍内审员查询招聘信息在线教育

培训通知

当前位置:首页 > 培训通知 > 关于2018年11月举办GJB9001C标准内审员培训班的通知


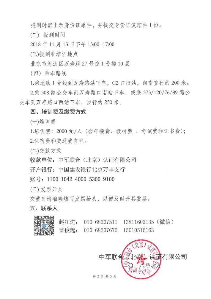
关于2018年11月举办GJB9001C标准内审员培训班的通知

2018_10_08_14_28_2200012018_10_08_14_28_2200022018_10_08_14_28_220003

培训通知

联系我们

地 址:北京市海淀区万寿路27号院1号楼

值班电话:13811507223

综合部:010-68207506

市场部:010-68207691

审核部:010-68207675

技术部:010-68207537

培训部:010-68207511

财务部:010-68207540

诉:010-68207506

箱:zjlh@zjlh.org


友情链接
中军联合  |  新闻动态  |  业务范围  |  培训通知  |  公开文件  |  通知公告  |    |  资料下载  |  服务支持  |  证书查询  |  招聘信息

版权所有:中军联合(北京)认证有限公司   地址:北京市海淀区万寿路27号院

邮编:100846   电话:010-68207506   传真:010-68207696   邮箱:zjlh@zjlh.org

备案图标京公网安备11010802045832号                 京ICP备15043019号-1